| 莆田市荔城区消防救援大队2024年12月份抽查任务公示 | ||
| 序号 | 抽查单位 | 单位地址 |
| 1 | 福建中影馨宜影业投资管理有限公司 | 莆田市荔城区拱辰街道西洪北街9号 |
| 2 | 厦门银行股份有限公司莆田分行 | 莆田市荔城区镇海街道胜利北路1115号-1123号 |
| 3 | 莆田市荔城区芷天鞋面加工场 | 福建省莆田市荔城区新度镇沟尾村329号 |
| 4 | 莆田市荔城区新度中心小学 | 荔城区新度中心小学 |
| 5 | 福建省闽中有机食品有限公司(在建厂房) | 莆田市荔城区西天尾镇三山村 |
| 6 | 莆田市康语启明康复服务有限公司 | 莆田市正荣时代广场V区7#二层7205-7215号商铺 |
| 7 | 裕园茶叶店 | 荔城区拱辰街道延寿中街 |
| 8 | 莆田市荔城区小博士网吧 | 莆田市荔城区拱辰办畅林村上林821北街 |
| 9 | 莆田市荔城区溪白实验幼儿园 | 莆田市荔城区西天尾镇洞湖口 |
| 10 | 莆田市荔城区立丰刀模加工场 | 莆田市荔城区西天尾镇洞湖村石盘路边 |
| 11 | 莆田星昌鞋业有限公司 | 福建省莆田市荔城区西天尾镇南少林南街777号 |
| 12 | 莆田市华承鞋材有限公司 | 莆田市荔城区西天尾镇南少林路工业区 |
| 13 | 莆田市成进鞋业有限公司 | 莆田市荔城区西天尾镇荔园工业区吴江村 |
| 14 | 莆田市荔城区拱辰中心幼儿园 | 莆田市荔城区拱辰社区仪门315号 |
| 15 | 地平线(莆田)影视文化传媒有限公司 | 福建省莆田市荔城区海街道北大北街6号金鼎广场五楼 |
| 16 | 莆田第二十四中学 | 莆田市荔城区新度镇渠桥村圳尾136号 |
| 17 | 莆田市来克体育用品有限公司 | 莆田市荔城区西天尾镇南少林工业区 |
| 18 | 中国石油天然气股份有限公司福建莆田荔城善乡东、善乡西加油站 | 莆田市荔城区新度镇善乡村 |
| 19 | 莆田市荔城区北高镇岱峰初级中学 | 莆田市荔城区北高镇岱峰村122号 |
| 20 | 莆田市荔城区三升鞋材加工场 | 福建省莆田市荔城区西天尾镇福建中科嘉世树脂有限公司内 |
| 21 | 莆田市荔城区西天尾洞湖小学 | 莆田市荔城区西天尾镇洞湖村 |
| 22 | 莆田中山中学 | 莆田市荔城区胜利路北街66号 |
| 23 | 福建帝宝花园大酒店有限公司 | 莆田市荔城区延寿南街319号 |
| 24 | 莆田市古木居民俗工艺有限公司 | 莆田市荔城区黄石工业园区梅山路南侧 |
| 25 | 福建省富新商业运营有限公司 | 莆田市荔城区拱辰街道西洪北街9号 |
| 26 | 大地莆田数字影院三信金鼎广场(广东大地影院建设有限公司莆田分公司) | 莆田市荔城区文献路三信金鼎广场五层 |
| 27 | 莆田市荔城区北高镇埕头初级中学 | 莆田市荔城区北高镇埕头村 |
| 28 | 莆田市龙标服饰有限公司 | 莆田市荔城区黄石工业园区 |
| 29 | 莆田市金茂大酒店有限公司 | 莆田市荔城区延寿中街1066号 |
| 30 | 福建艾力艾三路鞋业有限公司 | 莆田市荔城区西天尾镇八二一北街503号 |
| 31 | 莆田第四中学 | 莆田荔城区拱辰街道下店路685号 |
| 32 | 莆田市中共荔城区委 | 莆田市荔城区镇海街道胜利路266号 |
| 33 | 莆田市荔城区文献麒麟阁养生馆 | 莆田市荔城区镇海街道延寿中街342号301室 |
| 34 | 莆田市荔城区北高埕头中心小学(幼儿园) | 莆田市荔城区北高镇埕头村 |
| 35 | 莆田市荔城区亚洲豪腾KTV俱乐部 | 莆田市西天尾镇少林北街999号 |
| 36 | 莆田工艺美术城管理委员会 | 莆田市荔城区黄石镇塘头 |
| 37 | 福建省莆田市双源鞋业有限公司 | 莆田市荔城区西天尾镇石盘路288号 |
| 38 | 莆田永辉超市有限公司正荣时代广场超市 | 莆田市荔城区东园路中段正荣时代广场9-10#楼负1层 |
| 39 | 莆田市社会福利中心 | 莆田市荔城区新度镇下坂村白云路999号 |
| 40 | 莆田市东方猎狼大酒店有限公司 | 莆田市荔城区黄石工业园区东井南街 |
| 41 | 中石化森美(福建)石油有限公司莆田三山加油站 | 莆田市荔城区西天尾镇三山村省道202线462公里650米 |
| 42 | 大友盛鞋面加工厂 | 莆田市荔城区黄石工业园区内 |
| 43 | 中国石化销售股份有限公司福建莆田黄石农场加油站 | 莆田市荔城区黄石镇沙板社区桥头318号 |
| 44 | 福建伯恩物业集团有限公司莆田分公司(艾力艾国际中心) | 莆田市荔城区荔园中路189号 |
| 45 | 莆田市荔城区剑桥正荣幼儿园 | 莆田市荔城区镇海街道后塘路173号 |
| 46 | 莆田市荔城区儿童世界幼儿园 | 莆田市荔城区镇海街道镇阳路289号 |
| 47 | 莆田市凤达酒店有限公司 | 莆田市荔城区拱辰街道畅林居委会下店路南侧 |
| 48 | 中国石油天然气股份有限公司福建莆田荔城南少林加油站 | 莆田市荔城区西天尾镇龙山村国道99Km |
| 49 | 莆田市捷发鞋业有限公司 | 莆田市荔城区黄石镇黄石工业园谷城东路669号 |
| 50 | 福建华峰运动用品科技有限公司 | 莆田市荔城区北高镇坑园村 |
| 51 | 福建省中港实业有限公司(中港实业锦江大楼) | 福建省莆田市荔城区黄石镇沙坂村 |
| 52 | 莆田市莆仙大剧院有限公司 | 荔城区延寿路与东园路交叉口东南侧 |
| 53 | 福建省电信公司莆田市分公司 | 莆田市荔城区天九湾 |
| 54 | 莆田市荔城区清大阔口幼儿园 | 莆田市荔城区镇海街道阔口小区 |
莆田市荔城区消防救援大队
2024年11月29日
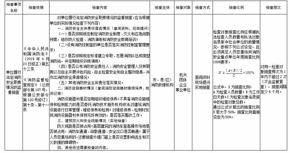
福建省“双随机、一公开”消防监管随机抽查事项清单(试行)
扫一扫在手机上查看当前页面