今天是:
关闭
热门搜索:
关闭

莆田市荔城区消防救援大队11月份“双随机一公开”监督抽查任务公示

来源:荔城消防 时间:2025-11-01 10:36
放大字体 | 缩小字体 | 已收藏,点击取消收藏 点击收藏 点击收藏 | 打印 |

  为全面推行“双随机、一公开”监管改革,进一步落实消防监督检查工作,创造良好的消防安全环境。11月1日起至11月30日,莆田市荔城区消防救援大队将全区单位进行消防安全监督检查,现将随机抽取的监督检查对象公告如下:

  

莆田市荔城区消防救援大队

  2025年11月1日

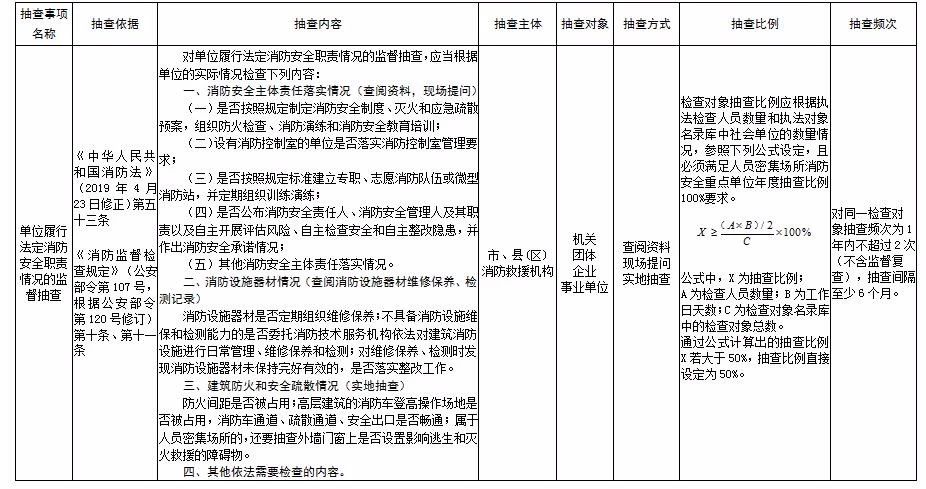
               福建省“双随机、一公开”消防监管随机抽查事项清单(试行)

 

扫一扫在手机上查看当前页面

附件下载:附件下载:
相关链接: